Conversions    
 
  Constantes 
 
  Gas Parfaits  
 
  Astronomie  
 
  Unités  
 
  home  
 
  ask us  
 

 


Sciences
Physiques



Électricité 43
Courants et
tensions




Exercices





Électricité 34
Courants et
tensions
Électromagnétisme





Je confirme mes acquis



Exercices



Laboratoires






© The scientific sentence. 2010


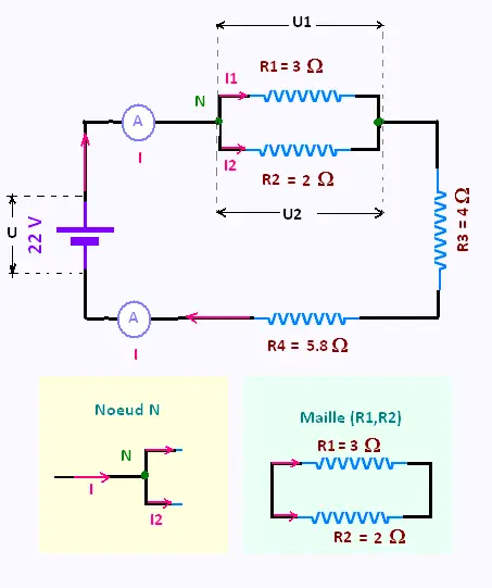
Sciences Physiques : Électricité
Courant continu
Lois de Kirchhoff





Calcul des intensités de courant
sur une dérivation



On cherche les valeurs des intensités I1 et I2 des courants qui traversent les résistors R1 et R2 respectivement.

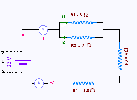
• On calcule d'abord la résistance équivalente aux deux résistors R1 et R2.

Les résistors R1 et R2 sont montés en parallèle, leur résistance équivalente est donnée par:

1/Req = 1/R1 + 1/R2 = 1/2 + 1/3 = 5/6. D`où

R = 6/5 = 1.2 Ω

• On calcule d'abord la résistance équivalente aux deux résistors R1 et R2.

On obtient le circuit équivalent suivant:


Maintenant, les résistors Req, R3 et R4 sont montés en série, leur résistance équivalente est égale à Req + R3 + R4 = 1.2 + 4 + 5.8 = 11 Ω

• On calcule l'intensité I du courant principal qui traverse tout le circuit, c'est à dire l'intensité du courant débité par le générateur.

D'après la loi d'Ohm : U = 22 V = (Req + R3 + R4) x I. D'où :

I = U/(Req + R3 + R4) = 22/11 = 2 A

I = 2 A


Lois de Kirchhoff:

• Loi des noeuds:

La somme algébrique des courants qui entrent dans un un noeud et les courants qui en sortent est nulle.

Ici: I - I1 - I2 = 0

• Loi des mailles:

La somme algébrique des tensions dans une maille fermée est nulle.

Ici: U1 - U2 = 0



• On calcule maintenant les valeurs des intensités I1 et I2 des courants qui traversent les résistors R1 et R2 respectivement.

D'après la loi des noeuds: I = I1 + I2

D'après la loi des mailles: U1 = U2, c'est à dire: R1 x I1 = R2 x I2 ou
3 x I1 = 2 x I2. D'où:

I2 = 3 I1/2

En remplaçant cette égalité dans la relaion des noeuds I = I1 + I2, on obtient:

I = I1 + 3 I1/2 = 5 I1/2 . Doù:
I1 = 2 I/5 = 2 x 2/5 = 4/5 = 0.8 A

I1 = 0.8 A

I2 = 3 I1/2 = 3 x 0.8/2 = 1.2 A

I2 = 1.2 A

Les courants d'intensités 0.8 A et 1.2 A traversent les résistors R1 et R2 respectivement.








  

Google
  Web ScientificSentence
 


chimie labs
|
scientific sentence
|
java
|
php
|
green cat
|
contact
|


© Scientificsentence 2009. All rights reserved.